Microchip Technology CEC1712 Cryptographic Embedded Controller

Microchip Technology CEC1712 Cryptographic Embedded Controller is a low power integrated embedded controller designed with strong cryptographic support. The CEC1712 features a highly-configurable, mixed-signal, advanced I/O controller architecture and contains a 32-bit ARM® CortexM4 processor core with closely-coupled memory for optimal code execution and data access. Embedded in the design of the CEC1712 is an internal ROM used to store the power on/boot sequence and APIs available during run time.

Features

  • Secure boot provides a hardware-based root of trust
  • Easy-to-use, seamless authentication and encryption capabilities for connected applications
  • Robust hardware cryptography cypher suite
  • 4K bits User Programmable OTP
  • AES128, AES192, AES256
  • SHA-1, SHA-256, SHA-512
  • RSA-1024 to RSA-4096
  • ECDSA, EC-KCDSA, Ed25519
  • True random number generator
  • Monotonic counter

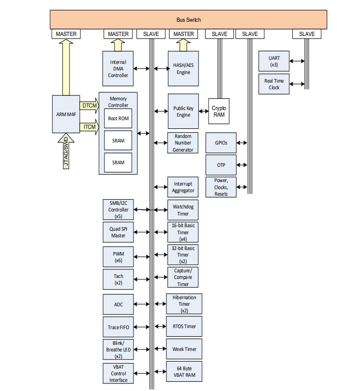
Block Diagram

Block Diagram - Microchip Technology CEC1712 Cryptographic Embedded Controller
Published: 2021-02-12 | Updated: 2025-03-25