Micro Crystal RV-8063-C8 Development Board
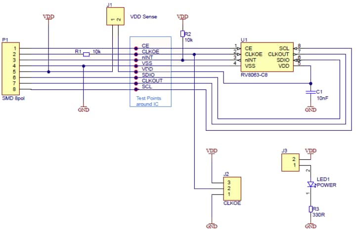
Micro Crystal RV-8063-C8 Development Board demonstrates RV-8063-C8 Real-Time Clock (RTC) modules with SPI bus. The RV-8063-C8 RTC modules are soldered onto the development board. Every pin is accessible at test pins 1-8 or the test vias situated around the device. This RV-8063-C8 development board consists of a decoupling capacitor, protection resistor, pull-up resistor, current limiting resistor, and a green LED. This development board is used in automotive, health care, portables, and industrial applications.Features
- Includes passive components:
- Decoupling capacitor
- Protection resistor
- Pull-up resistor
- Current limiting resistor
- Green LED
- Demonstrates RV-8063-C8 Real-Time Clock (RTC) modules
Applications
- Communication:
- IoT
- Wearables
- Wireless sensors and tags
- Handsets
- Automotive:
- M2M
- Navigation and tracking systems
- Dashboard
- Tachometers
- Engine controller
- Car audio and entertainment systems
- Metering:
- E-Meters
- Heating counters
- Smart meters
- PV converters
- Outdoor:
- ATM and POS systems
- Surveillance and safety systems
- Ticketing systems
- Medical:
- Glucose meters
- Health monitoring systems
- Safety:
- Security and camera systems
- Door lock and access control
- Consumer:
- Gambling machines
- TV and set-top boxes
- White goods
- Automation:
- PLC
- Data loggers
- Home and factory automation
- Industrial and consumer electronics
Schematic Diagram
Published: 2024-04-10
| Updated: 2024-05-07
