Kinetic Technologies KTU1120 USB Type-C™ Port Protector IC
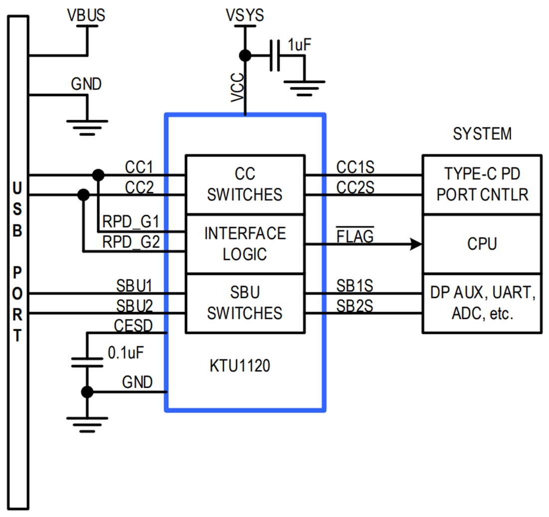
Kinetic Technologies KTU1120 USB Type-C™ Port Protector IC provides four conducting paths with overvoltage protection (OVP) for USB Type-C, CC, and SBU signals. Once an over-voltage event is detected, it will shut down all paths to protect circuits on the system side, like the PD controller from damage. All the SBU and CC switches have very low on capacitance for broad bandwidth to allow high-speed signals to pass through without loss. The CC1/2 switches have low on-resistance for passing VCONN power up to 1.25A.During dead battery conditions, internal 5.1kΩ resistors automatically pull down on CC1/2 to ensure that the upstream source provides 5V on VBUS. The Kinetic Technologies KTU1120 is packaged in RoHS and Green compliant 16-bump WLCSP 1.7mmx1.7mm package.
Features
- Over-voltage protection
- 24VDC tolerance on CC1/2, SBU1/2
- CC1/2 OVP = 5.8VSBU1/2 OVP = 3.83V
- Ultra-fast 15ns response time
- IEC61000-4-5 surge protection
- ±40V surge tolerance on CC1/2
- ±30V surge tolerance on SBU1/2
- IEC61000-4-2 ESD protection
- ±15kV air gap on CC1/2, SBU1/2
- ±8kV contact on CC1/2, SBU1/2
- ±2kV HBM on all pins (JEDEC JS-001-2017)
- CC switches
- 1.25A, 270mΩ, 40pF, 140MHz
- Automatic 5.1kΩ dead battery pull-down
- SBU switches
- 3Ω, 11pF, 800MHz
- 2.5V to 5.5V operating supply voltage range
- -40°C to 85°C operating temperature range
- 16-bump WLCSP 1.7mm x 1.7mm (0.4mm pitch)
- RoHS and Green compliant
Applications
- Notebook PCs
- Netbooks
- Tablets
- Monitors
- TVs
- Gaming devices
- Set-top boxes
- Networking
Typical Application
Published: 2022-09-23
| Updated: 2022-09-28
