Kinetic Technologies KTS1652 Single Input/Output Load Switch

Kinetic Technologies KTS1652 Single Input/Output Load Switch is a low-resistance, bidirectional, high-current load switch with overvoltage and overtemperature protection and integrated TVS. The integrated TVS at VBUS is rated up to IEC61000-4-5 ±200V surge voltage and IEC61000-4-2 Level 4 electrostatic discharge, which protects the downstream components from abnormal input conditions. When VBUS exceeds VUVLO_BUS, the integrated LDO provides an “always ON” power source at BUS_DET. The BUS_DET voltage is typically regulated to 4.0V, regardless of the status of ENB, to power downstream components, permitting operation without an installed battery. The Kinetic Technologies KTS1652 Single Input/Output Load Switch is packaged in an advanced, fully Green compliant, 2.460mm x 1.967mm, 20-bump Wafer-Level Chip-Scale Package (WLCSP).

Features

  • 2.75V to 21.5V operating voltage range
  • 28V absolute maximum rating at VBUS and VOUT
  • 9mΩ typical on-resistance from VBUS to VOUT
  • 6A continuous current rating, 12A pulse current rating (5ms)
  • Over-voltage protection (OVP) at VBUS
    • 12.4V (OVLO_SEL = LOW)
    • 21.9V (OVLO_SEL = HIGH)
  • Transient voltage suppression (TVS) at VBUS
    • ±200V surge protection (IEC61000-4-5)
    • ±8kV ESD contact discharge (IEC61000-4-2)
    • ±15kV ESD air discharge (IEC61000-4-2)
  • Over-temperature protection (OTP)
  • OV_FLAGB open-drain output flag
  • VBUS detection LDO
  • Active VBUS discharge control input
  • Active-low enable logic input
  • -40°C to +85°C operating temperature range
  • 20-bump WLCSP, 2.460mm x 1.967mm with a 0.4mm pitch

Applications

  • Smartphones
  • Ultra-Books
  • Tablets

Typical Application

Application Circuit Diagram - Kinetic Technologies KTS1652 Single Input/Output Load Switch

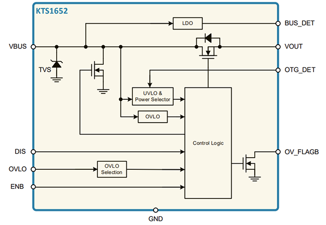
Functional Block Diagram

Block Diagram - Kinetic Technologies KTS1652 Single Input/Output Load Switch
Published: 2024-04-04 | Updated: 2024-04-18