Infineon Technologies BTN7030-1EPA NovalithIC™ Lite Half-Bridge

Infineon Technologies BTN7030-1EPA NovalithIC™ Lite Half-Bridge is integrated with SMART7 technology and provides protection and diagnosis functions. This half-bridge features switch ON capability while inverse current condition (InverseON), temperature limitation with intelligent latch, under-voltage shutdown, and cross-current protection. The BTN7030-1EPA half-bridge diagnostic features include proportional load current sense for high-side load currents, open load in ON/OFF state, and short circuit to ground or battery. The BTN7030-1EPA half-bride is ideal for use in electromechanical relays, fuses, discrete circuits, driving motors, solenoids, and current sense diagnosis optimized for motor and solenoid applications.

Features

  • Low-side and high-side switch in a half-bridge configuration
  • Diagnosis and embedded protection
  • Part of NovalithIC™ family
  • Switch ON capability while inverse current condition (InverseON)
  • Green product (RoHS compliant)
  • Protection features:
    • Temperature limitation with intelligent latch
    • Overcurrent protection (tripping) with intelligent latch for both the low-side and high-side output stage
    • Undervoltage shutdown
    • Cross-current protection
  • Diagnostic features:
    • Proportional load current sense for high-side load currents
    • Open load in ON and OFF state
    • Short circuit to ground or battery

Applications

  • Replaces electromechanical relays, fuses, and discrete circuits
  • Suitable for driving motors and solenoids of a maximum inductance of 3mH @ maximum current
  • Temperature-dependent overload detection current level with minimum 17A (TJ < 75°C), minimum 15A (TJ = 125°C), and minimum 14 A (TJ = 150°C)
  • Current sense diagnosis optimized for motor and solenoid applications

Block Diagram

Block Diagram - Infineon Technologies BTN7030-1EPA NovalithIC™ Lite Half-Bridge

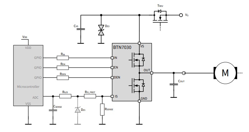
Typical Application Diagram

Application Circuit Diagram - Infineon Technologies BTN7030-1EPA NovalithIC™ Lite Half-Bridge
Published: 2021-02-20 | Updated: 2024-06-06