Espressif Systems ESP8684-WROOM-02C Multiprotocol Module
Espressif Systems ESP8684-WROOM-02C Multiprotocol Module supports 2.4GHz Wi-Fi® (802.11b/g/n) and Bluetooth® 5 module. This multiprotocol module is built around the ESP8684 series of SoC and provides a RISC-V single-core microprocessor with 2MB/4MB flash. The ESP8684-WROOM-02C multiprotocol module comes with an onboard PCB antenna and 14 GPIOs. Typical applications include smart home, industrial automation, consumer electronics, health care, smart agriculture, and retail and catering.Features
- CPU and on-chip memory:
- ESP8684H2 or ESP8684H4 embedded, 32-bit RISC-V single-core processor up to 120MHz
- 576KB ROM
- 272KB SRAM (16KB for cache)
- SiP flash
- Access to flash accelerated by cache
- Supports flash In-Circuit Programming (ICP)
- Wi-Fi:
- IEEE 802.11 b/g/n-compliant
- 2412MHz to 2484MHz center frequency range of operating channel
- Supports 20MHz bandwidth in 2.4GHz band
- 1T1R mode with data rate up to 72.2Mbps
- Wi-Fi Multimedia (WMM)
- TX/RX A-MPDU and TX/RX A-MSDU
- Immediate block ACK
- Fragmentation and defragmentation
- Transmit opportunity (TXOP)
- Automatic Beacon monitoring (hardware TSF)
- 3 × virtual Wi-Fi interfaces
- Simultaneous support for infrastructure BSS in station mode, SoftAP mode, station + SoftAP mode, and promiscuous mode
- Peripherals:
- GPIO, SPI, UART, I2C, LED PWM controller, general DMA controller, temperature sensor, and SAR
ADC, timers, and watchdogs
- GPIO, SPI, UART, I2C, LED PWM controller, general DMA controller, temperature sensor, and SAR
- Bluetooth®:
- Bluetooth LE:
- Bluetooth 5
- 20dBm high power mode
- Speed:
- 125kbps, 500kbps, 1Mbps, and 2Mbps
- Advertising extension
- Multiple advertisement sets
- Channel selection algorithm
- Internal co-existence mechanism between Wi-Fi and Bluetooth to share the same antenna
- Bluetooth LE:
- Integrated components on the module:
- 26MHz crystal oscillator
- Antenna options:
- On-board PCB antenna
- 3V to 3.6V operating voltage supply range
- -40°C to 85°C operating temperature range
Applications
- Smart home:
- Light control
- Smart button
- Smart plug
- Indoor positioning
- Industrial automation:
- Industrial robot
- Industrial field bus
- Consumer electronics:
- Smartwatch and bracelet
- Over-The-Top (OTT) devices
- Logger toys and proximity-sensing toys
- Health care:
- Health monitor
- Baby monitor
- Smart agriculture:
- Smart greenhouse
- Smart irrigation
- Agriculture robot
- Retail and catering:
- POS machines
- Service robot
- Generic low-power IoT sensor hubs
- Generic low-power IoT data loggers
Block Diagram
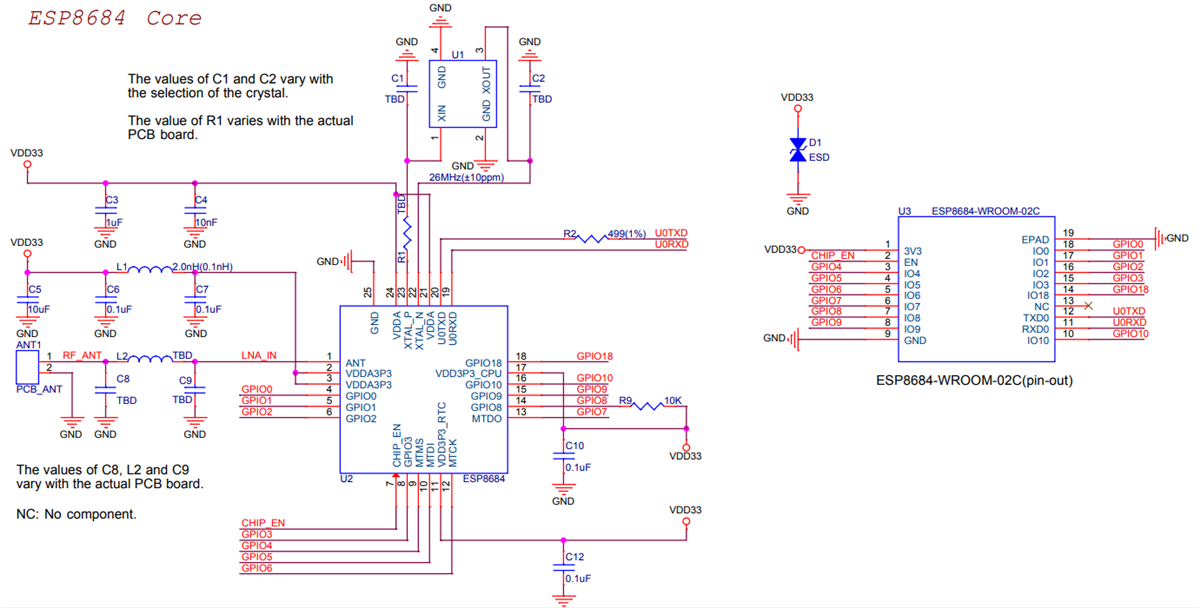
Schematic Diagram
Published: 2024-09-13
| Updated: 2024-09-18
