Diodes Incorporated PAM2863EV1 Evaluation Board
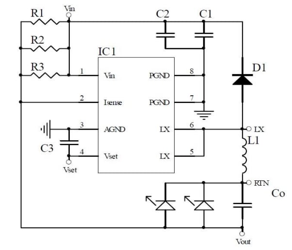
Diodes Incorporated PAM2863EV1 Evaluation Board evaluates the PAM2863, a continuous mode inductive step-down converter. This converter is designed to drive single- or multiple-series connected LEDs efficiently from a voltage source higher than the LED voltage. The PAM2863EV1 board operates at a 5VDC to 40VDC input voltage range. This evaluation board offers a 1.5A adjustable LED current. The PAM2863EV1 board is ideal for high-end LED flashlights and LED light bars.Features
- Evaluates PAM2863 inductive step-down converter
- 1.5A adjustable LED current
- 5VDC to 40VDC input voltage range
Applications
- High-end LED flashlight
- LED light bar
Schematic Diagram
Boad Layout
Published: 2020-02-09
| Updated: 2024-07-18
