Diodes Incorporated AP2297x Single Channel Load Switches

Diodes Incorporated AP2297x Single Channel Load Switches provide controlled turn-on and an active output discharge path in an ultra-compact X1-WLB1909-8 package. The Diodes Inc. AP2297x contains an N-channel MOSFET that can operate over an input voltage range of 0.65V to 3.6V and switch currents up to 4A. An integrated charge pump biases the NMOS switch to achieve a minimum switch ON resistance (RON). The switches are controlled by an on-and-off input (ON) capable of interfacing directly with low-voltage control signals.

The AP2297x includes thermal shutdown when the junction temperature is above the threshold, turning the switch off. The switches turn on again when the junction temperature stabilizes to a safe range. The AP2297x have a 150Ω on-chip resistor for quick output discharge when the switch is disabled to avoid any unknown states caused by a floating supply to the downstream load.

Features

  • Integrated single-channel load switch
  • 0.65V to 3.6V input voltage range
  • Ultra-Low RON
    • 4.7mΩ typical at VIN = 1.8V
    • 5.1mΩ typical at VIN = 1.05V
    • 6.4mΩ typical at VIN = 0.65V
  • 3A (AP22971) or 4A (AP22970) maximum continuous current
  • Low 30µA typical quiescent current
  • Low 1µA typical shutdown current
  • Controlled slew rate to reduce inrush current (AP22970)
    • 1530µs turn-ON time (tON) at VIN = 3.6V
    • 815µs turn-ON time (tON) at VIN = 0.65V
  • Adjustable slew rate through the CT pin (AP22971), fast ≤65µs turn-ON time (tON) at VIN = 1V
  • Power Good (PG) indicator (AP22971)
  • Quick output discharge (QOD)
  • Low-voltage logic enable of 0.71V for VIH
  • Active HIGH operation
  • Thermal Shutdown (TSD)
  • ESD protection
    • 2kV Human Body Model (HBM)
    • 1kV Charged-Device Model (CDM)
  • Small form-factor X1-WLB1909-8 package
  • Totally lead-free and fully RoHS compliant
  • Halogen and antimony-free, Green device

Applications

  • Laptops and tablet PCs
  • Smartphones
  • Telecom
  • Storage

Specifications

  • 3A or 4A maximum load current
  • 4A or 6A maximum pulsed switch current, <300µs pulse, 2% duty cycle
  • 0.65V to 3.6V operating input voltage range
  • Operating ON input logic
    • 0.71V to 3.6V HIGH voltage range
    • 0V to 0.46V LOW voltage range
  • 55µA to 75µA maximum quiescent current range
  • 5µA to 18µA maximum shutdown current range
  • 0.1µA maximum ON input leakage
  • 150Ω to 710Ω typical output discharge resistance range
  • Typical thermal shutdown
    • 170°C threshold
    • 30°C hysteresis
  • 8.5mΩ to 19mΩ power switch ON resistance range
  • -40°C to +105°C operating ambient temperature range
  • Thermal resistance
    • 53.71°C/W junction-to-ambient
    • 1.12°C/W junction-to-case top
    • 8.26°C/W junction-to-case bottom
    • 12.17°C/W junction-to-board
    • 0.38°C/W junction-to-top characterization parameter
    • 12.14°C/W junction-to-board characterization parameter

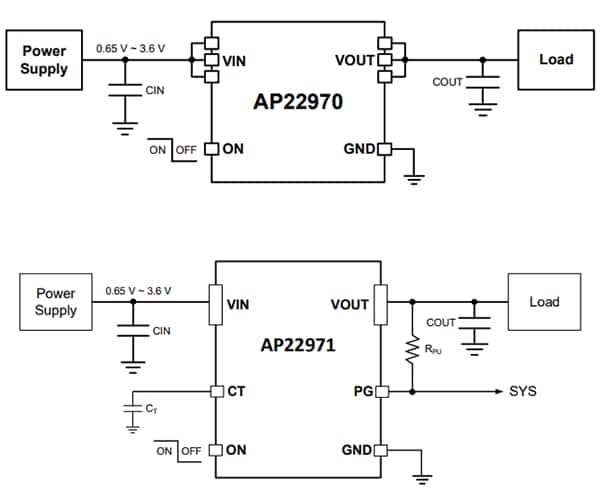
Typical Application Circuits

Application Circuit Diagram - Diodes Incorporated AP2297x Single Channel Load Switches

Functional Block Diagrams

Block Diagram - Diodes Incorporated AP2297x Single Channel Load Switches
Published: 2025-04-01 | Updated: 2025-10-01