CUI Inc Novum® NEB-N DC-DC Converters

CUI Novum® NEB-N Series DC-DC Converters are 1/8th brick intermediate bus converters housed in an industry standard 5-pin package. Power-optimizing firmware maximizes efficiency and provides peak performance. The fully regulated NEB-N modules are ideal for many small space applications with diverse loading conditions. The series has typical efficiencies as high as 95.2%, making it suitable for next-generation ICT (Information and Communication Technology) equipment. NEB-N is pin and function compatible with Architects of Modern Power™ (AMP Group) product standards.

Features

  • Pin and function compatible with Architects of Modern Power™ product standards
  • Industry standard eighth-brick 58.4 x 22.7 x 10.2 mm (2.299 x 0.894 x 0.402 in)
  • Industry-leading power density for telecom and datacom 129~147W / sq. in
  • High efficiency 95.2% (typical) at half load, 12 Vout
  • Fully regulated advanced bus converter from 36~75Vin
  • 2250Vdc input to output isolation
  • Fast feed-forward regulation to manage line transients
  • Optional baseplate for high-temperature applications
  • Droop load sharing with 10% current share accuracy
  • 2.9 million hours MTBF
  • ISO 9001/14001 certified supplier

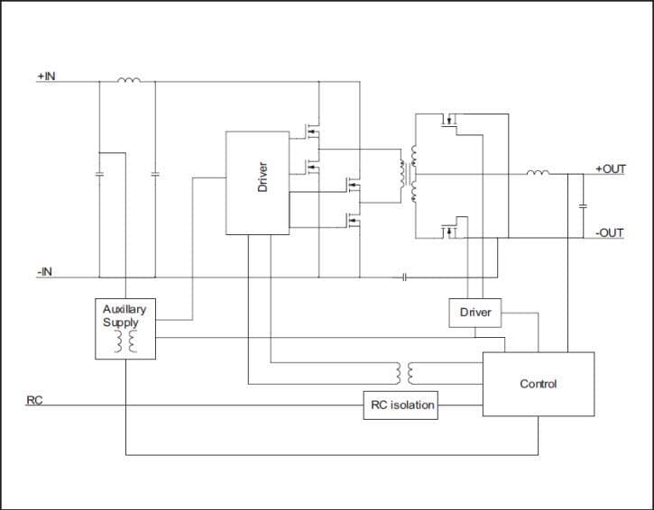
Application Circuit Diagram

Application Circuit Diagram - CUI Inc Novum® NEB-N DC-DC Converters
Published: 2015-02-23 | Updated: 2022-03-11