Apex Microtechnology SA310 Brushless DC Motor Driver

Apex Microtechnology SA310 Brushless DC Motor Driver is used to drive Brushless DC (BLDC) and Permanent Magnet Synchronous (PMSM) motors or DC/AC converters. The module uses Silicon Carbide MOSFET technology to improve efficiency over other devices in its class. Three independent half-bridges provide up to 80A peak output current under direct microcontroller or DSC control. SA310 is built on a thermally conductive, but electrically isolated substrate to provide the most versatility and ease in heatsinking.

Features

  • 30A continuous output current per phase, 80A peak
  • Up to 400kHz switching frequency
  • Up to 650V supply voltage
  • Internal Bootstrap operation
  • Undervoltage lockout
  • Active miller clamping
  • Magnetic (transformer) isolation

Applications

  • Motor control
  • Variable frequency drives
  • DC/AC converters
  • Power inverters
  • Test equipment
  • MRI main coil supply

eBook

Apex Microtechnology SA310 Brushless DC Motor Driver

Videos

Equivalent Schematic

Schematic - Apex Microtechnology SA310 Brushless DC Motor Driver

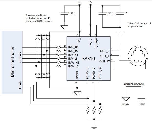
Typical Connection

Schematic - Apex Microtechnology SA310 Brushless DC Motor Driver

Infographic

Infographic - Apex Microtechnology SA310 Brushless DC Motor Driver
Published: 2021-06-17 | Updated: 2025-03-17