Analog Devices / Maxim Integrated MAXM38643 nanoPower Buck Module

Analog Devices MAXM38643 nanoPower Buck Module features ultra-low Quiescent supply current designed to extend battery life for always-on devices. This module offers a peak efficiency of 96%. The MAXM38643 module comes with factory-preprogrammed VOUT from 0.5V to 5V, single resistor-adjustable VOUT from 0.7V to 3.3V, ±1.75% output voltage accuracy, and up to 600mA load current capability. This Analog Devices module protects the system in multiple use cases through reverse-current blocking in shutdown and active discharge features. Typical applications include portable space-constrained products, wearables, hearables, single Li+ and coin cell battery products, and BLUETOOTH® LE devices.

Features

  • Extends battery life:
    • 330nA ultra-low Quiescent supply current
    • 1nA shutdown current
    • 96% peak efficiency and over 88% @ 10µA
  • Easy to use – addresses popular operations:
    • 1.8V to 5.5V input range
    • Single resistor-adjustable VOUT from 0.7V to 3.3V
    • Factory-preprogrammed VOUT from 0.5V to 5V
    • ±1.75% output voltage accuracy
    • Up to 600mA load current capability
  • Protects the system in multiple use cases:
    • Reverse-current blocking in shutdown
    • Active discharge feature
  • Reduces size and increases reliability:
    • -40°C to 85°C temperature range
    • 2.1mm x 2.6mm, 10-Lead eMGA package

Applications

  • Portable space-constrained products
  • Wearables
  • Hearables
  • Ultra-low-power IoT and NB IoT
  • Bluetooth® LE devices
  • Single Li+ and coin cell battery products
  • Wired and wireless products

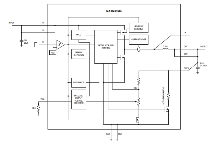
Block Diagram

Block Diagram - Analog Devices / Maxim Integrated MAXM38643 nanoPower Buck Module

Typical Application Circuit

Application Circuit Diagram - Analog Devices / Maxim Integrated MAXM38643 nanoPower Buck Module
Published: 2021-08-31 | Updated: 2024-10-31