Analog Devices / Maxim Integrated MAX9394 2:1 Multiplexer & 1:2 Demultiplexer
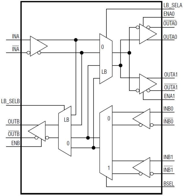
Analog Devices Inc. MAX9394 2:1 Multiplexer and 1:2 Demultiplexer consists of a 2:1 multiplexer and a 1:2 demultiplexer with loopback that is guaranteed to operate at 1.35GHz fMAX. The multiplexer section (channel B) accepts two low-voltage differential signaling (LVDS) inputs and generates a single LVDS output. The demultiplexer section (channel A) accepts a single LVDS input and generates two parallel LVDS outputs. This device features a loopback mode that connects the input of channel A to the output of channel B and connects the selected input of channel B to the outputs of channel A. LVDS inputs and outputs are compatible with the TIA/EIA-644 LVDS standard. The LVDS outputs drive 100Ω loads. This devices is offered in a 32-pin TQFP package and operates over the extended temperature range (-40°C to +85°C).Features
- Guaranteed 1.5GHz operation with 250mV differential output swing
- Simultaneous loopback control
- 2ps(RMS) (max) Random jitter
- AC Specifications guaranteed for 150mV differential input
- Signal inputs accept any differential signaling standard
- LVDS Outputs for clock or high-speed data
- High-level input fail-safe detection
- 3.0V to 3.6V Supply voltage range
- LVCMOS/LVTTL Logic inputs
Applications
- High-speed telecom/datacom equipment
- Central office backplane clock distribution
- DSLAM
- Protection switching
- Fault-tolerant systems
Functional Diagram
Published: 2014-11-14
| Updated: 2023-04-18
