Analog Devices / Maxim Integrated MAX20075/MAX20076/MAX25276 Mini Buck Converters

Analog Devices Inc. MAX20075/MAX20076/MAX25276 Mini Buck Converters feature integrated high-side and low-side switches designed to deliver up to 1.2A. The devices provide an accurate output voltage of ±2% within the normal operation input range of 6V to 18V. The converter can have large input-to-output conversion ratios with 20ns minimum on-time capability.

Features

  • Synchronous DC-DC converter with integrated FETs
  • MAX20075 = 0.6A IOUT
  • This device is only recommended for FPWM operation
  • 20ns minimum on-time small solution size saves space
  • 2.1MHz frequency
  • Programmable 1V to 10V output for the buck, or fixed 5V/3.3V options available
  • Fixed 2.5ms internal soft-start
  • Fixed output voltage with ±2% output accuracy (5V/3.3V), or externally resistor adjustable (1V to 10V) with ±1.5% FB accuracy
  • Innovative current-mode-control architecture minimizes total board space and BOM count
  • PGOOD output and high-voltage EN input simplify power sequencing
  • Protection features and operating range ideal for automotive applications
  • 3.5V to 36V operating VIN range
  • 40V load-dump protection
  • 99% duty-cycle operation with low dropout
  • -40°C to +125°C automotive temperature range
  • AEC-Q100 qualified

Applications

  • Automotive
  • Industrial
  • High-voltage DC-DC converters

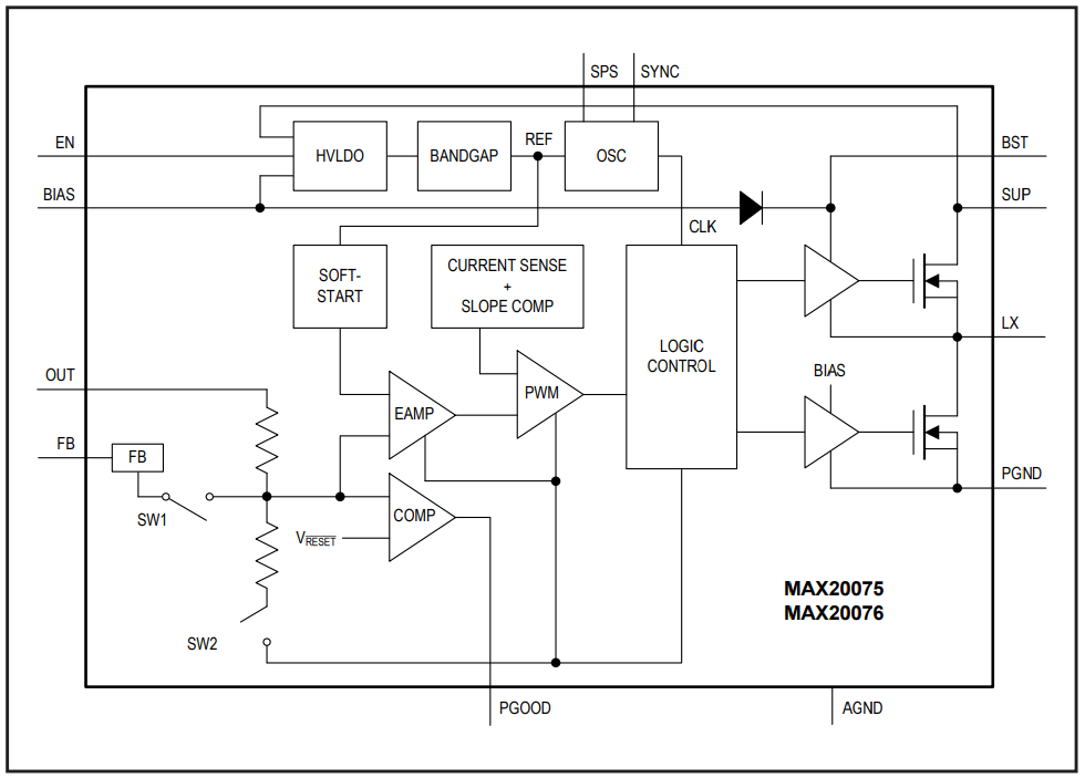
Block Diagram

Block Diagram - Analog Devices / Maxim Integrated MAX20075/MAX20076/MAX25276 Mini Buck Converters
Published: 2019-12-19 | Updated: 2023-05-08