Analog Devices / Maxim Integrated MAX19777 12-Bit ADCs
Analog Devices Inc. MAX19777 12-Bit ADCs are high-speed, low power, and successive approximation Analog-to-Digital converters (ADC). These high-performance ADCs include a high dynamic range sample-and-hold and a high-speed serial interface. ADI MAX19777 ADCs offer a 3Msps conversion rate with no pipeline delay.The 12-bit analog to digital converters come with dual-channel and single-ended analog inputs connected to the ADC core using a 2:1 MUX. These ADI MAX19777 ADCs feature 12-bit resolution, 2.2V to 3.3V supply voltage, 2µA power-down current, low power consumption @ 2.5µA/ksps, and 6.2mW low power at 3Msps. The devices operate from -40°C to +125°C temperature range. These ADCs are available in an 8-pin Wafer-Level Package (WLP) with 0.857mm x 1.431mm dimensions. The devices are ideal for portable, battery-powered data-acquisition applications, medical instrumentation, and automotive systems.
Features
- 3Msps conversion rate with no pipeline delay
- 12-bit resolution
- 2-channel and single-ended analog inputs
- Low-noise 72.5dB Signal to Noise Ratio (SNR)
- 2.2V to 3.3V supply voltage
- Low power
- 6.2mW @ 3Msps
- Very low power consumption @ 2.5μA/ksps
- 2μA power-down current
- Compatible serial interfaces
- Serial Peripheral Interface (SPI)
- Queued Serial Peripheral Interface (QSPI)
- MICROWIRE
- 0.857mm x 1.431mm dimensions
- 8-pin WLP package
- -40°C to 125°C operating temperature range
Applications
- Data acquisition
- Portable data logging
- Medical instrumentation
- Battery-operated systems
- Communication systems
- Automotive systems
Functional Diagram
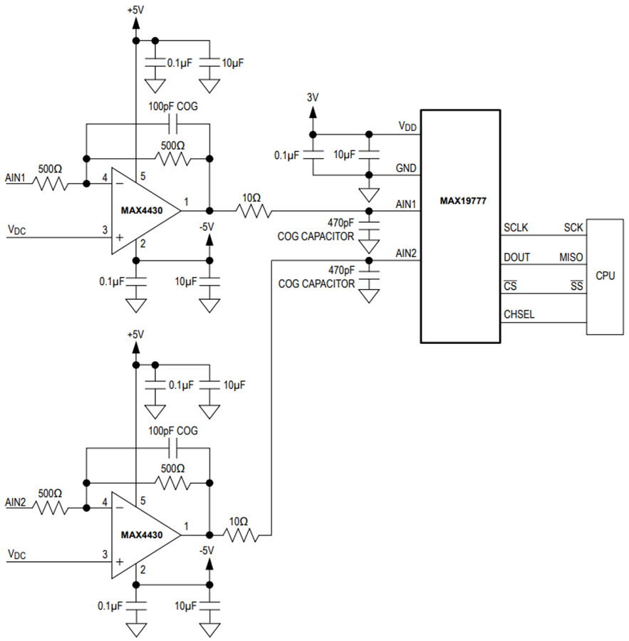
Application Circuit Diagram
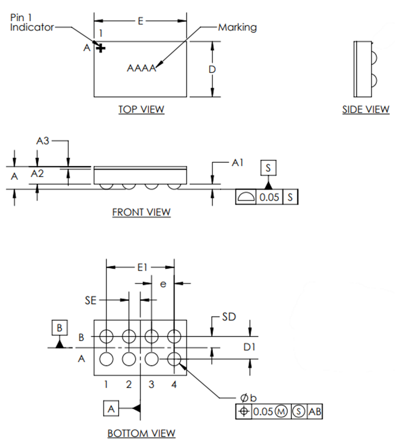
Dimensions
Published: 2018-06-22
| Updated: 2023-04-11
