Analog Devices Inc. MAX17291EVK-WLP Evaluation Kit

Analog Devices MAX17291EVK-WLP Evaluation Kit is a demonstration and development platform for the MAX17291 Micropower Boost Converter. The MAX17291 is a low quiescent current (IQ) step-up DC-DC converter with a 1A peak inductor current limit, True Shutdown™, and short-circuit protection. The Evaluation Kit operates over an input range of 1.8V to 5.5V and provides resistor-configurable output voltages from 5.5V to 20V.

The MAX17291EVK-WLP Evaluation Kit includes a pre-installed Analog Devices MAX17291 device in a 6-bump WLP package.

 

Features

  • Evaluates the MAX17291 in a WLP6 package (1.27mm x 0.87mm, 0.4mm pitch)
  • 1.8V to 5.5V input range
  • 5.5V to 20V configurable output voltage
  • Up to 1A input peak current
  • Proven 2-layer, 1.5oz copper PCB layout
  • Demonstrates compact solution size
  • Fully assembled and tested

Applications

  • Portable medical equipment
  • Sensor power supplies
  • Wearable devices

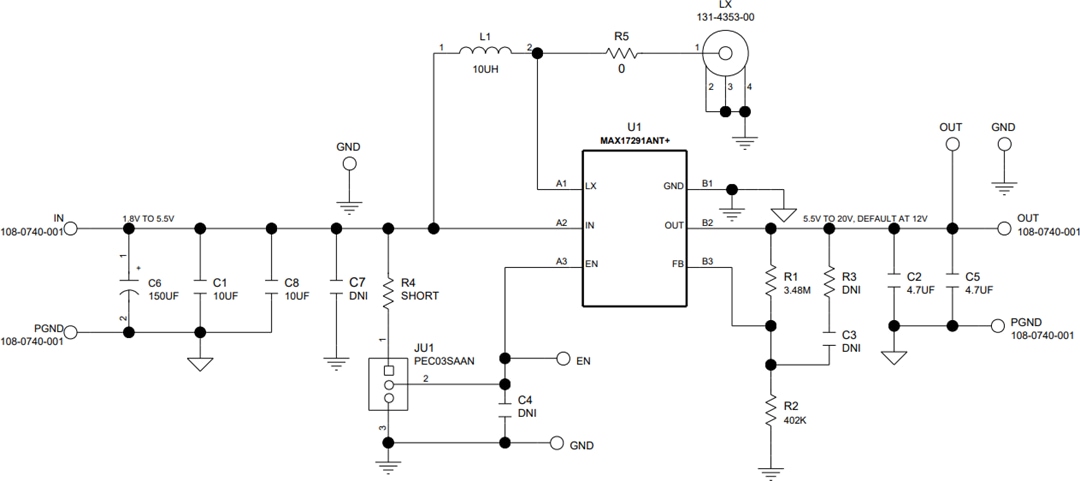
Schematic Diagram

Schematic - Analog Devices Inc. MAX17291EVK-WLP Evaluation Kit

Board Layout

Mechanical Drawing - Analog Devices Inc. MAX17291EVK-WLP Evaluation Kit
Published: 2020-11-04 | Updated: 2024-07-15