Analog Devices / Maxim Integrated MAX1615x Ultralow-Current Supervisory Circuits

Analog Devices MAX1615x Ultralow-Current Supervisory Circuits monitor single-system supply voltages and the integrity of code executions by a microprocessor or microcontroller. Analog Devices MAX1615x circuits are found in applications such as tablets, battery-powered equipment, health monitors, and metering. A watchdog timer circuit monitors microprocessor or microcontroller activity. Analog Devices MAX1615x Ultralow-Current Supervisory Circuits monitor the VCC voltage from 1.5V to 5V in 100mV increments and assert a reset when the VCC voltage falls below the reset threshold.

Features

  • 400nA (typ.) Supply current
  • 1.2V to 5.5V Operating supply range
  • 1.5V to 5V Input threshold range in 100mV increments
  • Watchdog function detects faulty code execution
  • Open-drain reset and watchdog outputs
  • Watchdog timer enables input
  • 6-bump wafer-level packaging
  • 6-pin Small outline transistor (SOT23) package
  • -40°C to +125°C Operating temperature range

Applications

  • Portable/battery-powered equipment
  • Tablets/e-readers/mobile devices
  • Glucose monitors/patient monitor
  • Metering

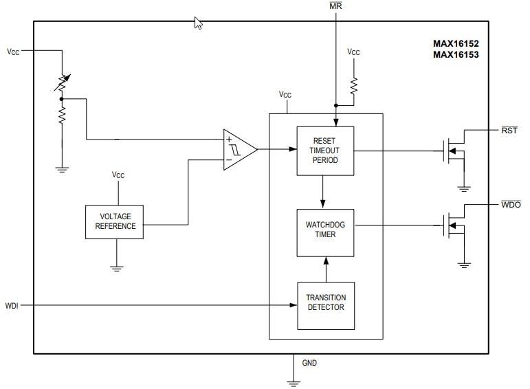
Block Diagram

Block Diagram - Analog Devices / Maxim Integrated MAX1615x Ultralow-Current Supervisory Circuits

Application Circuit

Application Circuit Diagram - Analog Devices / Maxim Integrated MAX1615x Ultralow-Current Supervisory Circuits
Published: 2019-06-04 | Updated: 2023-04-17