Analog Devices Inc. MAX2008x Camera Power Protect ICs
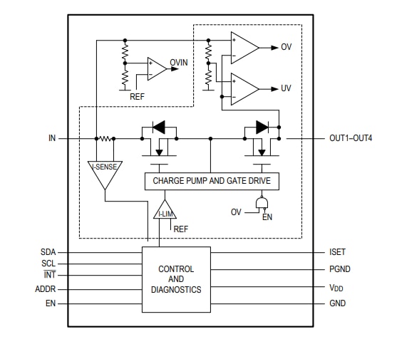
Analog Devices Inc. MAX2008x Camera Power Protect ICs are dual/quad-camera protector ICs that deliver up to 600mA load current to each of the four output channels. These ICs operate from a 3V to 5.5V supply with a 3V to 15V camera supply and an input-to-output voltage drop of 110mA (typical) at 300mA. The MAX2008x ICs offer an enable input and I2C interface to read the diagnostic status of the device. The ICs feature an onboard ADC that allows reading of the current through each switch. The MAX2008x camera power ICs include overtemperature shutdown and overcurrent limiting on each output channel separately. The ideal application for the power protect ICs includes power-over-coax for radar and camera modules.Features
- Small solution:
- Up to 4x 600mA protection switches
- 3V to 15V input supply
- 3V to 5.5V service supply
- 26V short-to-battery isolation
- 100mA to 600mA adjustable current limit
- Selectable I2C addresses
- Small (4mm x 4mm) 20-pin SWTQFN package
- Precision:
- ±8% current-limit accuracy
- 0.5ms soft-start
- 0.25ms soft-shutdown
- 0.3µA shutdown current
- 110mV drop at 300mA
- Designed for safety applications:
- ASIL B/D compliant
- Short to VBAT/GND diagnostics
- Differential output over/undervoltage diagnostics
- Input over/undervoltage diagnostics
- Individual 8-bit current, output voltage, and supply readings over I2C
- Auto-retry on Fault
- AEC-Q100 qualified
- -40°C to +125°C operating temperature range
Applications
- Power-over-coax for radar
- Camera modules
Internal Block Diagram
Typical Application Circuit Diagram
Published: 2020-03-26
| Updated: 2025-02-24
