Analog Devices Inc. MAX42408/MAX42410 Fully Integrated Buck Converters

Analog Devices Inc. MAX42408/MAX42410 Fully Integrated Buck Converters are highly integrated synchronous buck converters with internal high-side and low-side switches. The ICs deliver up to 8A/10A with an input voltage from 4.5V to 36V. The PGOOD signal monitors voltage quality. The MAX42408/MAX42410 can operate in the dropout mode by running at very high-duty cycles, which makes the ICs ideal for industrial applications. The converters are available in a small 3.5mm x 3.75mm, 17-pin FC2QFN package and are pin-to-pin compatible with the MAX42405/MAX42406 (5A to 6A) family of converters.

MAX42408/MAX42410 offers programmable output voltages and high switching frequency options of 1.5MHz and 400kHz, allowing for small external components and reduced output ripple. SYNC input programmability enables three optimized performance modes: forced PWM mode, skip mode with ultra-low quiescent current, and synchronization to an external clock. The Analog Devices MAX42408/MAX42410 also come with dual-phase capability, which allows up to 20A designs. Two ICs can be configured as a controller/target with dynamic current sharing and 180º out-of-phase operation.

Features

  • High-power DC/DC converter in a small solution size
    • 4.5V to 36V operating VIN range
    • Synchronous DC-DC converter with integrated FETs
    • 8A/10A maximum output current
    • 400kHz and 1.5MHz fixed frequency options
    • Fixed soft-start time
      • 2.5ms for 400kHz
      • 3.5ms for 1.5MHz
    • 36ns minimum on-time
    • Programmable output voltage
      • 0.8V to 10V for 400kHz
      • 0.8V to 6V for 1.5MHz
    • Symmetric and balanced SUP and PGND pinout placement for better EMI performance
    • Thermally-enhanced 3.5mm x 3.75mm, 17-pin FC2QFN package
  • High efficiency at all load ranges
    • 20μA quiescent current in skip mode
    • Up to 95.6% efficiency at 12VIN/3.3VOUT/400kHz
    • Up to 93.9% efficiency at 12VIN/3.3VOUT/1.5MHz
  • Dual-phase operation up to 20A load capability
    • Frequency synchronization input/output
    • 180º out-of-phase between the controller and target
    • Dynamic current sharing
  • Forced PWM and skip-mode operation
  • Low dropout operation
  • Power good indicator
  • Overtemperature and short-circuit protection
  • -40°C to +125°C temperature range
  • Scalable power solution and footprint compatible with MAX42405/MAX42406

Applications

  • Point-of-load
  • Industrial automation
  • Distributed DC power systems

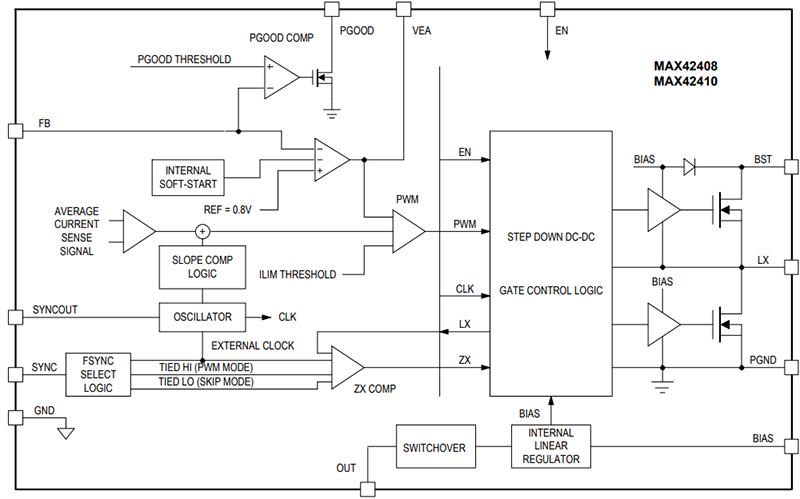
Simplified Block Diagram

Block Diagram - Analog Devices Inc. MAX42408/MAX42410 Fully Integrated Buck Converters

Typical Application Circuit

Application Circuit Diagram - Analog Devices Inc. MAX42408/MAX42410 Fully Integrated Buck Converters
Published: 2024-03-01 | Updated: 2024-03-19