Analog Devices Inc. LTC3306 Synchronous Step-Down Regulators
Analog Devices Inc. LTC3306 Synchronous Step-Down Regulators are very small, high efficiency, low noise, monolithic synchronous step-down DC/DC converters capable of providing a 1.75A (maximum) average output current from a 2.25V to 5.5V input supply. These regulators achieve fast transient responses and precise regulation in a tiny solution size utilizing a constant frequency, a peak current mode control at 2MHz switching frequency, and a minimum on-time of 22ns. Available modes include Forced Continuous Mode for lower noise or Low Ripple Burst Mode® operation for higher efficiency at light loads.Available with an external resistor programmable output or fixed output voltages from 500mV to 3.65V in 50mV increments, the LTC3306 provides 100% duty cycle operation that delivers very low dropout voltage. Other features include a high-precision PGOOD output, a
precision enable threshold, output overvoltage protection, thermal shutdown, and output short-circuit protection. The Analog Devices Inc. LTC3306 Synchronous Step-Down Regulators are available in a 6-pin 1.6mm × 1mm, 0.5mm pitch WLCSP package.
Features
- Low Ripple Burst Mode or Forced Continuous Mode of operation
- High efficiency
- 30mΩ NMOS
- 100mΩ PMOS
- Peak Current Mode control
- Wide bandwidth
- Fast transient response
- Safely tolerates inductor saturation in overload
- Precision 400mV enable threshold
- Low shutdown current (1μA)
- Internal compensation
- Internal soft-start
- Power good output
- Tiny WLCSP package and a few tiny external components yield a complete solution size of 9mm2
Applications
- General-purpose, industrial, and GSM supplies
- Distributed DC power systems (POL)
- FPGA, ASIC, and µP core supplies
Specifications
- Voltage ranges
- 2.25V to 5.5V input (VIN)
- 0.5V to 3.65V output (VOUT) with ±1.0% accuracy
- 2MHz typical switching frequency
- 400mV enable threshold
- 22ns minimum on-time
- 0.25ms to 3ms soft-start duration
- -40°C to +125°C operating junction temperature range
Typical Application
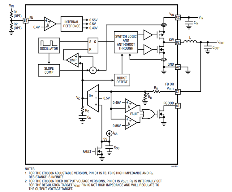
Block Diagram
Published: 2023-02-27
| Updated: 2024-03-26
