Analog Devices Inc. LT8615 Monolithic Step-Down Switching Regulators

Analog Devices Inc. LT8615 Monolithic Step-Down Switching Regulators are compact, high-efficiency, and synchronous regulators with a silent switcher® powertrain for ultralow EMI emissions. These regulators' ultralow 2.5µA quiescent current in burst mode operation enables high efficiency down to low load currents while maintaining the output ripple below 10mVP-P. The LT8615 regulators feature 40ns fast minimum switch-on time, optional spread-spectrum frequency modulation, accurate 1V enable pin threshold, and 125mV very low dropout at 1A. These regulators are available in a 3mm x 3mm side wettable QFN package. The LT8615 regulators are used in low EMI step-down, industrial supplies, and automotive applications.

Features

  • 3V to 42V wide input voltage range
  • Ultralow quiescent current burst mode® operation:
    • <2.5μA IQ regulating 12VIN to 3.3VOUT
    • <10mVP-P output ripple
  • Silent switcher® powertrain for ultralow EMI emissions
  • Up to 93% efficiency at 2MHz, 12VIN to 5VOUT
  • 40ns fast minimum switch-on time
  • 125mV very low dropout at 1A
  • 400kHz to 2.5MHz adjustable and synchronizable
  • Optional spread-spectrum frequency modulation
  • Fixed frequency peak current-mode operation
  • Accurate 1V enable pin threshold
  • Output soft-start and tracking
  • Small 3mm x 3mm side wettable QFN package
  • Clearance between high voltage and low voltage pins
  • AEC-Q100 qualified for automotive applications

Applications

  • Low EMI step-down
  • Industrial supplies
  • Automotive requirements

Typical Application Diagram

Application Circuit Diagram - Analog Devices Inc. LT8615 Monolithic Step-Down Switching Regulators

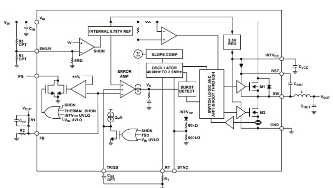
Block Diagram

Block Diagram - Analog Devices Inc. LT8615 Monolithic Step-Down Switching Regulators
Published: 2025-01-28 | Updated: 2025-06-03