Analog Devices Inc. LT83401/LT83402 Step-Down Regulators
Analog Devices LT83401/LT83402 Step-Down Regulators are developed to incorporate an ultra-low-noise reference with Silent Switcher® architecture. The combination achieves both high efficiency and exceptional wideband noise performance. The Silent Switcher ultra-low-noise architecture delivers superior low-frequency (0.1Hz to 100kHz) output noise performance in a switching regulator. The output voltage can be programmed with a single resistor, resulting in virtually constant output noise independent of output voltage. The architecture minimizes Electromagnetic interference (EMI) emissions while providing high efficiency at high switching frequencies.
The ADI LT83401/LT83402 Regulators are ideal for high-current, noise-sensitive, high-efficiency applications.
Features
- Silent Switcher 3 architecture
- 2.8μVRMS ultra-low RMS noise (10Hz to 100kHz)
- 4nV/√Hz at 10kHz ultra-low spot noise
- Ultra-Low EMI emissions
- Ultra-fast transient response
- Minimizes the output capacitance
- High efficiency at high frequency
- Up to 92.4% efficiency at 2MHz, 12VIN to 5VOUT
- 2.8V to 42V input voltage range
- 0V to (VIN to 1V) output voltage range
- Unity gain configuration up to 15VOUT
- 22ns fast minimum switch-on time
- Precision reference: ±0.8% over temperature with remote sense
- Forced continuous mode capability
- 300kHz to 6MHz adjustable and synchronizable
- Programmable power good
- Tiny, 15-lead 3mm x 2mm LFCSP package
- Pin-to-Pin compatible family: LT83201 (18V, 1A), LT83203 (18V, 3A), and LT83205 (18V, 5A)
- AEC-Q100 qualification in progress
Applications
- Automotive and industrial power supplies
- Medical applications: imaging and diagnostics
- High-speed and high-precision data converters
- Bipolar, very low-noise power supplies
- Low-noise instrumentation and displays
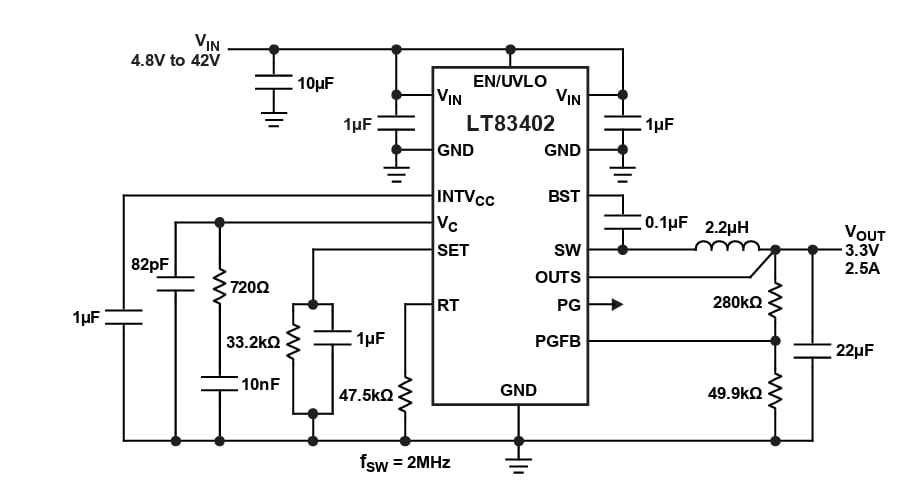
Simplified Application Diagram
12V to 3.3V Efficiency
