Analog Devices Inc. HMC908A GaAs MMIC I/Q Downconverter
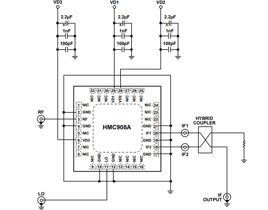
Analog Devices HMC908A GaAs MMIC I/Q Downconverter is a Gallium Arsenide Monolithic Microwave Integrated Circuit in phase/quadrature downconverter housed in a compact RoHS-compliant package. The HMC908A is optimized for point-to-point and point-to-multipoint microwave radio applications operating in the 9GHz to 12GHz input RF frequency range. The HMC908A supports LO input frequencies of 8.5GHz to 15.5GHz and IF output frequencies of DC to 3.5GHz.The HMC908A provides a small signal conversion gain of 11dB with a noise figure of 2dB and 25dB of image rejection at 100MHz. The HMC908A utilizes a Low Noise Amplifier (LNA) followed by an image rejection mixer that is driven by a Local Oscillator (LO) buffer amplifier. The image rejection mixer eliminates the need for a filter following the LNA and removes thermal noise at the image frequency. I/Q mixer outputs are provided, and an external 90° hybrid is needed to select the required sideband. The HMC908A is a much smaller alternative to hybrid-style image rejection mixer downconverter assemblies, and it eliminates the need for wire bonding by allowing the use of surface-mount manufacturing techniques.
The HMC908A Downconverter is offered in a compact, 4.9mm × 4.9mm, 32-terminal ceramic LCC (Leadless Chip Carrier).
Features
- 9GHz to 12GHz Radio Frequency (RF) range
- DC to 3.5GHz Intermediate Frequency (IF) output
- 8.5 to 15.5GHz Local Oscillator (LO) input
- 46dB (typical) LO to RF isolation
- 26dB (typical) LO to IF isolation
- 11dB (typical) at IFOUT = 100MHz Conversion gain
- 25dB (typical) at IFOUT = 100MHz Image rejection
- Operating temperature range of -40°C to +85°C
- Maximum Junction Temperature (TJ) of 175°C
- Moisture Sensitivity Level (MSL) MSL3 Based on IPC/JEDEC J-STD-20
- Ceramic LCC-32 package type
- Package size of 4.9mm × 4.9mm
- RoHS Compliant
Applications
- Point to Point radios
- Point to Multipoint Radios and Very Small Aperture Terminals (VSATs)
- Military Radar and Electronic Intelligence (ELINT)
- Satellite communications
- Maritime and mobile radio
- Test equipment and sensors
Block Diagram
Typical Application Circuit
Package Dimensions
