Analog Devices Inc. EVAL-CN0579-ARDZ Evaluation Board
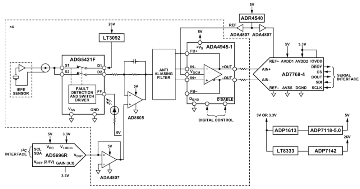
Analog Devices Inc. EVAL-CN0579-ARDZ Evaluation Board is a 4-channel data acquisition system for high-resolution, wide-bandwidth, and high dynamic range IEPE-compatible sensors. The Analog Devices Inc. EVAL-CN0579-ARDZ is DC-coupled and analyzes complete data sets from IEPE vibration sensors (DC to 50kHz). The board uses the fast Fourier Transform (FFT) spectrum to predict machine faults based on position, amplitude, and number of harmonics.Features
- 4-channel data acquisition system for high-resolution, wide-bandwidth, and high dynamic range IEPE-compatible sensors
- DC-coupled and analyzes complete data sets from IEPE vibration sensors (DC to 50kHz)
- Uses the fast Fourier Transform (FFT) spectrum to predict machine faults based on position, amplitude, and number of harmonics
Applications
- Vibration monitoring
- Fault prediction in machines
- Data acquisition from IEPE sensors
- High-resolution sensing
- Wide-bandwidth signal analysis
Block Diagram
Hardware Setup
Published: 2023-12-27
| Updated: 2024-01-07
