Analog Devices Inc. EVAL-ADAQ8088EBZ Evaluation Board

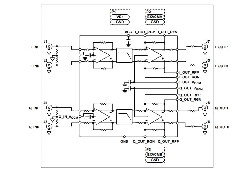
Analog Devices Inc. EVAL-ADAQ8088EBZ Evaluation Board is configured to evaluate the operation of the ADAQ8088 and requires a 2.7V to 3.3V power supply for proper operation. The EVAL-ADAQ8088EBZ includes the ADAQ8088 μModule, which is a dual-channel analog system in package (SIP) that integrates three common signal processing and conditioning blocks to support a variety of demodulator applications and data acquisition applications.

The ADI EVAL-ADAQ8088EBZ Evaluation Board supports baseband differential in-phase/quadrature (I/Q) inputs via Subminiature A (SMA) connectors (Jx) and drives pipeline analog-to-digital converters (ADCs) via SMA output connectors. The Evaluation Board integrates all active and passive components to form a complete signal chain between the output of an I/Q demodulator and the input to an ADC.

Features

  • 3 common signal processing and conditioning blocks, a preamplifier, an 8-pole filter, and an ADC driver integrated to support a variety of demodulator applications
  • No external components required for proper operation

Required Equipment

  • Bench supply of 2.7V to 3.3V
  • SMA cables
  • 4-Port or 2-port network analyzer
  • AD9681-125EBZ evaluation kit
  • HSC-ADC-EVALEZ evaluation kit
  • Keysight 33600A generator
  • Allen Avionics LPF #F3056-7P7 (2 pieces)
  • PC running Windows®

Block Diagram

Analog Devices Inc. EVAL-ADAQ8088EBZ Evaluation Board

Connection Diagram

Analog Devices Inc. EVAL-ADAQ8088EBZ Evaluation Board
Published: 2021-04-16 | Updated: 2025-03-25