Analog Devices Inc. LT3040 Demo Board DC2783A

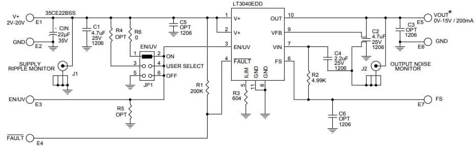
Analog Devices Inc. LT3040 Demo Board DC2783A features the LT3040 200mA high performance and robust voltage reference/DAC buffer. This demo board has two inputs, V+ and VIN. The DC2783A board offers a programmable current limit by connecting a resistor (R3) from ILIM to GND. This demo board operates within a 1.8V to 20V wide input voltage range and 350mV low dropout voltage. The DC2783A board is ideal for high-speed/high-precision data converters, high-precision voltage references, and very low noise instrumentation.

Features

  • V+ and VIN inputs
  • LT3040 reference/DAC buffer
  • Programmable current limit
  • 1.8V to 20V wide input voltage range
  • 350mV low dropout voltage

Applications

  • High-speed/high-precision data converters
  • High-precision voltage references
  • Very low noise instrumentation

Test procedure setup

Block Diagram - Analog Devices Inc. LT3040 Demo Board DC2783A

Schematic Diagram

Schematic - Analog Devices Inc. LT3040 Demo Board DC2783A
Published: 2020-03-24 | Updated: 2024-09-24