Analog Devices Inc. CN0577 Analog Front End/Digital Interface
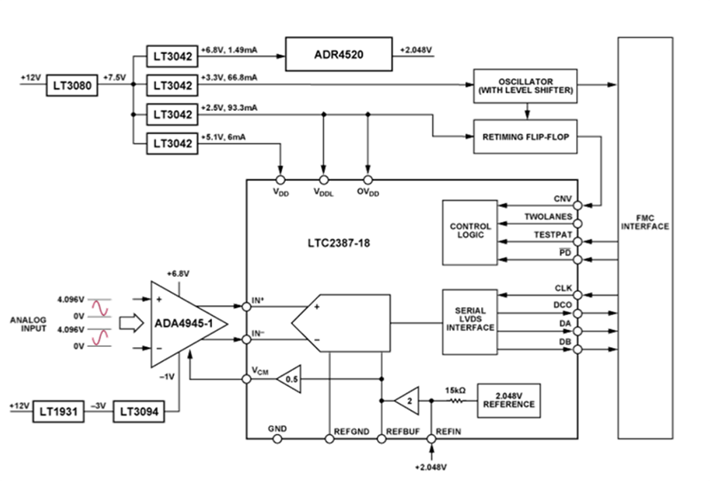
Analog Devices Inc. CN0577 Analog Front End/Digital Interface is an 18-bit, 15 MSPS, 2ppm linear data acquisition system with an easy-to-drive input impedance of 1.1kΩ. The 8.096V analog input (peak-to-peak) can be driven in either single-ended, differential, or pseudo-differential mode, providing flexibility for many applications. The CN0577 uses an 82pF capacitor (close to the optimal value at 15 MSPS) and a 24.9Ω resistor, resulting in a cutoff frequency of 77.95MHz. The CN0577 provides an internal clock trimmed to achieve a maximum conversion time of 63ns. With a typical acquisition time of 27.7ns, throughput performance of 15 MSPS is achieved. The CN0577 also features a high-speed LVDS digital interface with one-lane or two-lane output modes, optimizing interface data rates.Features
- 18-Bit resolution (no missing codes), 15 MSPS data acquisition system
- Accepts differential, pseudo-differential, or arbitrary input signals
- All clocking and power requirements are onboard
- Serial high-speed LVDS digital interface with one-lane or two-lane output modes
- FMC connector for FPGA interfacing
- No pipeline delay
- No cycle latency
- Easy integration with other FPGA designs
- On-board 120MHz precision voltage-controlled crystal oscillator (VCXO)
- ±4.096V input
- 96dB SNR (typical)
- 164.5dB dynamic range
- 82pF capacitor
- 24.9Ω resistor
- 77.95MHz cutoff frequency
- 2.25W total power consumption
- 12V supply from the FMC connector or an external supply
Applications
- Flow cytometry
- Optical pulse measurement
- Fast control loops
- Fast digital distortion correction
- Image sensor digitization
Required Equipment
- ZedBoard (AES-Z7EV-7Z020-G)
- 12V power supply
- Host PC
- MicroSD card (16GB or larger)
- LAN cable
- SMA cable
- XLR-to-SMA adapter cable
- Audio analyzer
- Precision DC source/calibrator
Block Diagram
Published: 2023-02-17
| Updated: 2025-03-11
