Analog Devices Inc. ADP1972 Buck/Boost Programmable PWM IC Controller
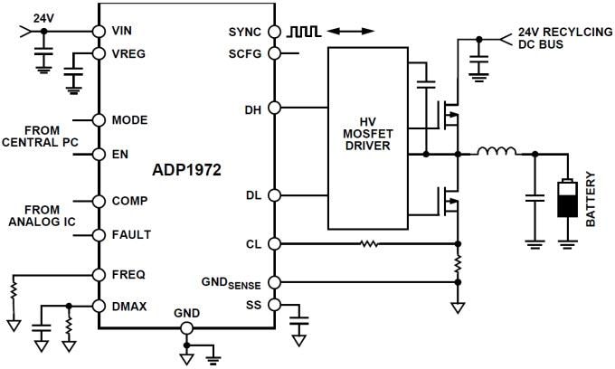
Analog Device Inc. ADP1972 Buck or Boost PWM Controllers are a constant frequency, voltage mode, pulse-width modulation (PWM) controller for buck or boost, DC-to-DC, asynchronous applications. The ADP1972 is designed for use in asynchronous battery testing applications with an external, high voltage field effect transistor (FET), half bridge driver, and an external control device, such as the AD8450.The asynchronous device operates as a buck converter in battery charge mode and operates as a boost converter in recycle mode to recycle energy to the input bus. The ADP1972 high-voltage, VIN supply pin can withstand a maximum operating voltage of 60V and reduces the need for additional system supply voltages.
The ADP1972 has integrated features such as precision enable, pin selective buck or boost mode operation, internal and external synchronization control with programmable phase shift, programmable maximum duty cycle, and programmable peak hiccup current limit.
Features
- Input voltage range: 6V to 60V
- On-board 5V low dropout regulator
- Selective buck or boost mode
- Excellent PWM linearity with high amplitude PWM sawtooth 4.0Vp-p
- FAULT input compatible with AD8450
- COMP input compatible with AD8450
- Adjustable frequency from 50kHz to 300kHz
- Synchronization output or input with adjustable phase shift
- Programmable maximum duty cycle
- 98% Maximum internal duty cycle
- Programmable soft start
- Peak hiccup current limit protection
- Input voltage UVLO protection
- TSD protection
- 16-lead TSSOP
Applications
- PWM battery test systems with recycle capability including hybrid vehicles, PCs, and camera batteries
- Compatible with AD8450 constant voltage (CV) and constant current (CC) monitors
Typical Application Circuit
Videos
Development Tool
Published: 2014-04-15
| Updated: 2025-02-05
