Analog Devices Inc. AD4630-24/AD4632-24 Dual Channel 24-Bit SAR ADCs
Analog Devices Inc. AD4630-24/AD4632-24 Dual Channel 24-Bit SAR ADCs feature simultaneous sampling, Easy Drive™, and 2MSPS or 500kSPS. The ADCs have a guaranteed maximum ±0.9ppm INL and no missing codes at 24 bits. The AD4630-24/AD4632-24 achieves unparalleled precision from -40°C to +125°C.Features
- High performance
- Throughput: 2MSPS (AD4630-24) or 500kSPS (AD4632-24) per channel maximum
- INL: ±0.9ppm maximum from −40°C to +125°C
- SNR: 105.7dB typical
- THD: −127dB typical
- NSD: −166dBFS/Hz typical
- Low power
- 15mW per channel at 2MSPS
- 5mW per channel at 500kSPS
- 1.5mW per channel at 10kSPS
- Easy Drive features reduce system complexity
- Low 0.6μA input current for dc inputs at 2MSPS
- Wide input common-mode range: −(1/128) × VREF to +(129/128) × VREF
- Flexible external reference voltage range: 4.096V to 5V
- Accurate integrated reference buffer with 2μF bypass capacitor
- Programmable block averaging filter with up to 216 decimation
- Extended sample resolution to 30 bits
- Overrange and synchronization bits
- Flexi-SPI digital interface
- 1, 2, or 4 SDO lanes per channel allows slower SCK
- Echo clock mode simplifies the use of a digital isolator
- Compatible with 1.2V to 1.8V logic
- 7mm × 7mm 64-Ball CSP_BGA package with internal supply and reference capacitors to help reduce system footprint
Applications
- Automatic test equipment
- Digital control loops
- Medical instrumentation
- Seismology
- Semiconductor manufacturing
- Scientific instrumentation
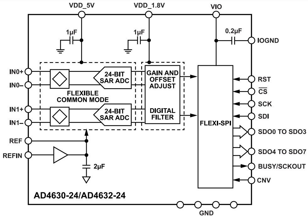
Block Diagram
Published: 2022-08-29
| Updated: 2025-01-28
