Allegro MicroSystems A4942 Three-Phase Sensorless Fan Driver IC
Allegro MicroSystems A4942 Three-Phase Sensorless Fan Driver IC incorporates BEMF sensing to eliminate the requirement for Hall sensors in fan applications. An integrated closed-loop speed control system allows the accurate setting of maximum/minimum speeds via the selection of external resistors. The duty cycle demand applied to the PWM input controls the speed, and the PWM input operates over a wide frequency range. Integrated current limiting with adjustable soft start minimizes the power supply load while the fan speeds up. The Allegro MicroSystems A4942 IC is supplied in a 20-contact 4mm x 4mm QFN package (suffix ES) with an exposed pad for enhanced thermal dissipation.Features
- Sensorless (no Hall sensors required)
- Closed loop speed control
- Minimal external components
- PWM speed input
- FG speed output
- Lock detection
- Soft start
- Overcurrent protection
- Soft switching for reduced audible noise
- Lead-free and RoHS compliant
Specifications
- 20-contact 4mm2 QFN (suffix ES) package
- 16V maximum supply voltage
- -0.3V to 6V maximum logic input voltage range
- Maximum output current
- 1.6A in the locked rotor condition, internally limited
- 800mA at 100% duty cycle
- 1.1A to 1.8A overcurrent threshold range
- 185mV to 215mV overcurrent threshold voltage range
- 300mV typical input hysteresis
- -50µA typical logic input current
- 0.3V maximum output saturation voltage
- 55kHz to 73kHz internal PWM frequency range
- -40°C to +105°C operating temperature range
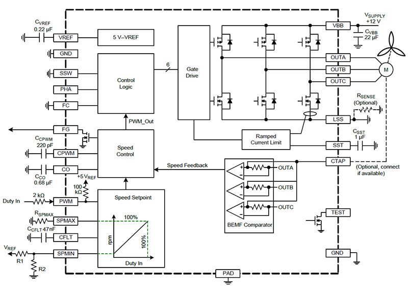
Functional Block Diagram
Additional Resources
Published: 2023-08-09
| Updated: 2023-08-29
